Войти
0%

Система контроля качества

Назад
Содержание

Система контроля качества

0
Основные положения:

Базовый перечень проверок определяется на этапе формирования графика проектирования (смотри Рисунок – Схема проверок по графику в течение разработки проекта).

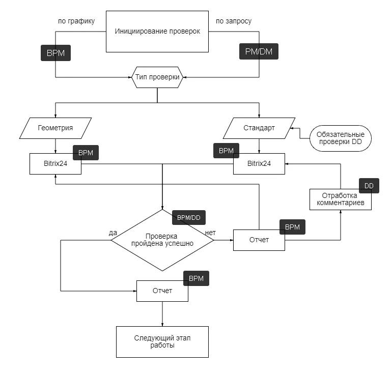
Допускается (приветствуется) инициирование локальных проверок со стороны DM. В таком случае DM направляет запрос на проверку BPM. Перед формированием запроса на проведение проверки в BIM отдел, DM должен убедиться, что DD произвели самостоятельную проверку заполненности параметров внутренними инструментами Revit или с помощью DSM. Запрос оформляется в соответствии с внутренним стандартом коммуникации (схема инициализации и процесса проверок представлена на Рисунок – Схема инициализации и процесса проверок).

Модель и документация – не выгружаются без прохождения соответствующих проверок и без согласования с CBM.

На Рисунке – Схема проверок по графику в течение разработки проекта представлена графическая схема процесса проведения проверок на жизненном цикле проекта. Верхняя часть схемы описывает проверку на геометрические коллизии, нижняя — на соответствие BIM стандарту. Даты проведения проверок определяются датами, закрепленными в графике проектирования. Дата, определенная графиком, соответствует дате окончания проверки, когда все замечания и коллизии устранены. Проверку рекомендуется инициировать за 2-3 дня до наступления зафиксированной в графике даты.

Также дополнительно от этапов выдачи моделей заказчику существует проверка на увязку инженерных сетей (подробно про трассировку сетей смотри раздел «Трассировка сетей»). Она выполняется в момент готовности моделей инженерных сетей и инициируется PM.

Комментарии
0
Удалить цитату
Отправить
Комментарий опубликован
Хорошо

Мы применяем cookie, чтобы сделать использование сайта удобнее для вас

Переверните устройство в вертикальное положение
Регистрация
Зарегистрироваться
Зарегистрироваться через:
Есть аккаунт?
Войти

Оставляя свои данные вы соглашаетесь с политикой конфиденциальности

Регистрация
Зарегистрироваться
Зарегистрироваться через:
Есть аккаунт?
Войти
Войдите с помощью учётной записи
По почте
По телефону
Test error
Test error
Войти через:
У вас нет учётной записи?
Зарегистрироваться
Войдите с помощью учётной записи
По почте
По телефону
Test error
Войти через:
У вас нет учётной записи?
Зарегистрироваться
Подтверждение телефона

Смс с кодом было отправлено на номер:

Test error
Запросить еще раз
00:00
Вход по телефону

Смс с кодом было отправлено на номер:

Test error
Запросить еще раз
00:00
Забыли пароль?

Введите адрес электронной почты, который вы использовали для регистрации. Вам будет отправлено письмо с инструкциями по сбросу пароля

Test error
Запросить
Помните пароль?
Войти

Войти
Чтобы оставить комментарий - нужно авторизоваться
Войти
У вас нет учётной записи?
Зарегистрироваться
Чтобы поставить лайк - нужно авторизоваться
Войти
У вас нет учётной записи?
Зарегистрироваться