Войти
0%

Приложение Е. Процесс выполнения проекта

Назад
Содержание

Приложение Е. Процесс выполнения проекта

0
Общие сведения

Работа по проекту — моделирование, оформление документации, координация разделов выполняться по определенной схеме: некоторые процессы выполняются параллельно, некоторые — параллельно или циклично, могут зависеть друг от друга, требовать определенные ресурсы и возвращать результат. На практике каждый проект индивидуален, но, тем не менее, наличие типовой схемы позволяет сделать процесс проектирования более управляемым и прозрачным. Данный раздел содержит схемы разработки модели и подготовки документации по основным специальностям, по типовому проекту с использованием технологии BIM. Информация является справочной и должна быть откорректирована при выполнении рабочих проектов.

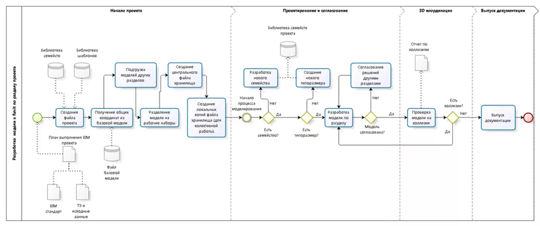
Типовой процесс разработки информационной модели

В общем случае разработка информационной модели выполняется по типовому алгоритму:

Специальности АР, КР

Особенностью данных специальностей является тесная связь, так как многие элементы используются совместно: например, положение несущих конструкций определяется архитектором, но их габариты — проектировщиком несущих конструкций, и т.д. По этой причине оказывается востребованной работа архитектора и инженера-конструктора совместно в одной модели для удобного согласования работ.

С другой стороны, практика внедрения технологии информационного моделирования в российских компания показывает, одновременная работа архитектора и инженера-конструктора в одной модели оказывается трудоемкой в силу организационных и технических проблем:

  • Требования к построению модели для архитектора и инженера-конструктора могут различаться, например, для архитектора удобнее создавать “многослойные” стены и строить их с первого до последнего этажа для удобства внесения изменений, а для инженера-конструктора - разделять на отдельные слои и этажи для возможности оформления документации;
  • элемента (например, при изменении толщины стены изменится площадь помещения), а также то, что изменить элемент может быть невозможно в случае, если в данный момент с элементом работает другой сотрудник. При работе нескольких проектировщиков в одной модели (4-5 человек и более) это приводит к помехам и замедлению работы, необходимости частой синхронизации для освобождения элементов;
  • Архитектору может потребоваться внести “временные” изменения, например, для проработки нескольких вариантов планировок. В этом случае архитектору нужно будет изменять несущие конструкции, что с большой вероятностью приведет к повреждению чертежей, аналитической модели несущих конструкций и т.д.;
  • Моделирование элементов должно выполняться как с учетом требований архитектора, так и инженера-конструктора, что обуславливает высокие требования к уровня знаний и владения Revit у всех сотрудников, работающих в модели;
  • Выполнение в одном файле Revit специальностей АР и КР может привести к чрезмерному утяжелению модели.

Режим совместной работы «В одном файле» требует дополнительных усилий по решению данных проблем, а также высокого качества взаимодействия архитектора и инженера-конструктора (готовность идти на компромиссы, знание особенностей построения модели по другой специальности и т.д.), что на практике оказывается трудностижимым.

Возможны несколько сценариев разработки информационной модели несущих конструкций. в зависимости от ситуации. Выбор сценария зависит от объема проекта, уровня проработки, количества задействованных сотрудников, общего энтузиазма коллектива. Возможные сценарии работы:

  1. Совместная работа с архитектором в одной модели. Область применения: небольшие проекты стадии ПД, 3-4 опытных сотрудника.
    1. Преимущества:
      1. Быстрое внесение изменений и координация;
      2. Нет дублирования элементов.
    2. Недостатки
      1. Сложность координации при работе большого количества сотрудников;
      2. Увеличение объема модели.
  2. Выполнение модели несущих конструкций в отдельном файле, которая загружается ссылкой в архитектурную модель. Архитектор создает в своей модели архитектурные элементы (перегородки, полы и т.д.), несущие конструкции отображает из связанного файла. Область применения: крупные проекты стадии ПД и РД, с большим количеством сотрудников, но хорошо знающих Revit и готовых к сотрудничеству.
    1. Преимущества:
      1. Актуальная информация в модели, исключение дублирования информации;
      2. Проектировщики разных специальностей не мешают друг другу в работе;
      3. Для каждой модели можно использовать специальный шаблон проекта для данной специальности.
      4. Доступ к модели другой специальности может быть организован “только для чтения” для исключения несанкционированных изменений;
      5. В качестве ссылки может подгружаться не “рабочий” файл, а подготовленный файл-задание, создаваемый с определенной периодичностью;
      6. Уменьшение объема модели;
    2. Недостатки:
      1. Инженер-конструктор должен создавать конструкции с учетом требований архитектора, например, с учетом границ помещений;
      2. Архитектор не имеет возможность быстро изменять положение проемов, планировки и т.д., это должен выполнять инженер-конструктор.
  3. Архитектурная модель и модель несущих конструкций выполняются в отдельных файлах без взаимных ссылок файлов, несущие конструкции дублируются в обоих файлах. Ссылки используются как вспомогательная информация. Область применения: крупные проекты стадии ПД и РД с большим количеством сотрудников, на низком уровне владеющих Revit или не готовых к сотрудничеству.
    1. Преимущества:
      1. Низкие требования к уровню владения Revit: сотрудник каждой специальности создает модель только для собственных задач;
      2. Архитектор имеет возможность прорабатывать разные варианты планировок независимо от конструктора;
      3. Инженер-конструктор может использовать инструмент “Мониторинг” для слежения за изменениями в архитектурной модели.
    2. Недостатки:
      1. Дублирование элементов модели. Возможна несогласованность, например, когда архитектор изменит планировки, а конструктор не отразит изменения в своей модели;
      2. Инструмент “Мониторинг” имеет недостатки: можно отслеживать не все элементы, не указываются новые и удаленные элементы, назначать мониторинг нужно “вручную”.

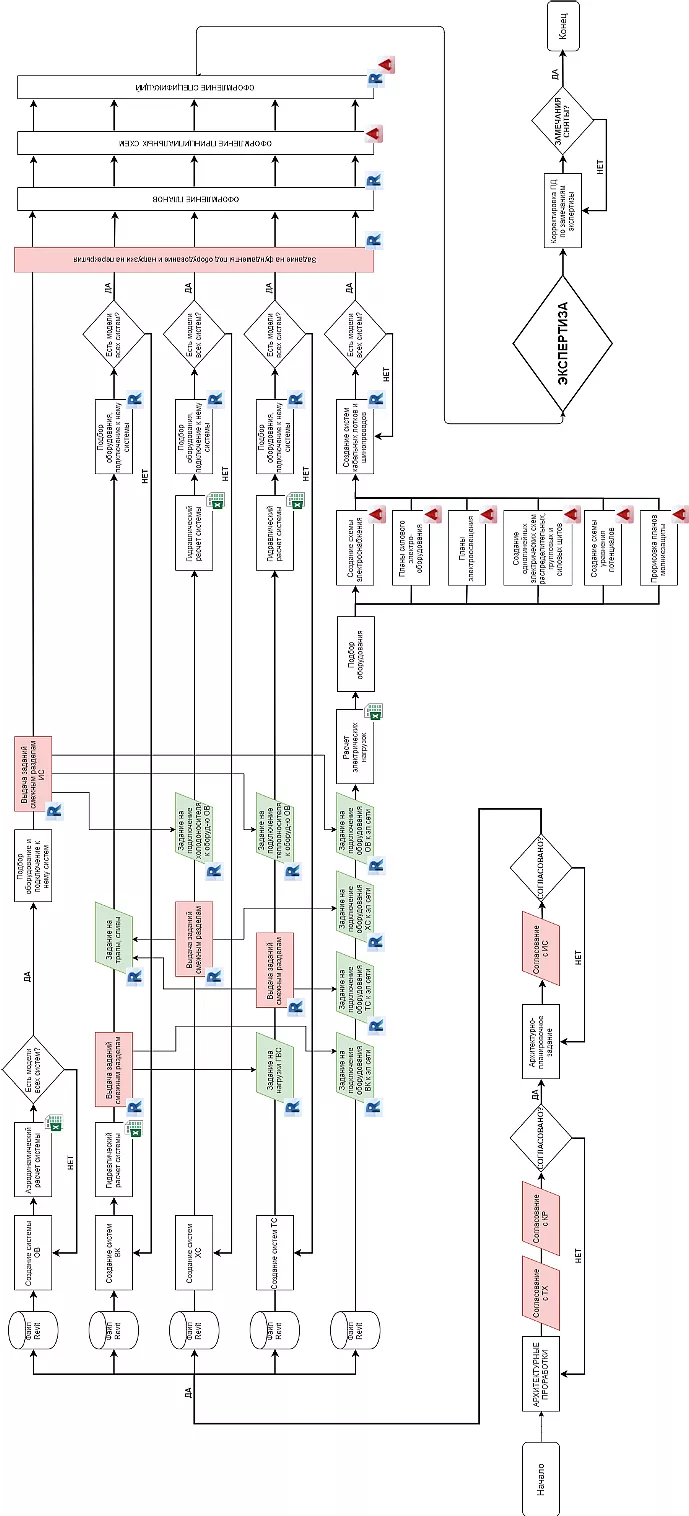
Схема разработки проекта специальности КЖ стадии «ПД» по сценарию 2:

Специальности инженерных систем

Комментарии
0
Удалить цитату
Отправить
Комментарий опубликован
Хорошо

Мы применяем cookie, чтобы сделать использование сайта удобнее для вас

Переверните устройство в вертикальное положение
Регистрация
Зарегистрироваться
Зарегистрироваться через:
Есть аккаунт?
Войти

Оставляя свои данные вы соглашаетесь с политикой конфиденциальности

Регистрация
Зарегистрироваться
Зарегистрироваться через:
Есть аккаунт?
Войти
Войдите с помощью учётной записи
По почте
По телефону
Test error
Test error
Войти через:
У вас нет учётной записи?
Зарегистрироваться
Войдите с помощью учётной записи
По почте
По телефону
Test error
Войти через:
У вас нет учётной записи?
Зарегистрироваться
Подтверждение телефона

Смс с кодом было отправлено на номер:

Test error
Запросить еще раз
00:00
Вход по телефону

Смс с кодом было отправлено на номер:

Test error
Запросить еще раз
00:00
Забыли пароль?

Введите адрес электронной почты, который вы использовали для регистрации. Вам будет отправлено письмо с инструкциями по сбросу пароля

Test error
Запросить
Помните пароль?
Войти

Войти
Чтобы оставить комментарий - нужно авторизоваться
Войти
У вас нет учётной записи?
Зарегистрироваться
Чтобы поставить лайк - нужно авторизоваться
Войти
У вас нет учётной записи?
Зарегистрироваться